天泰酿造装备

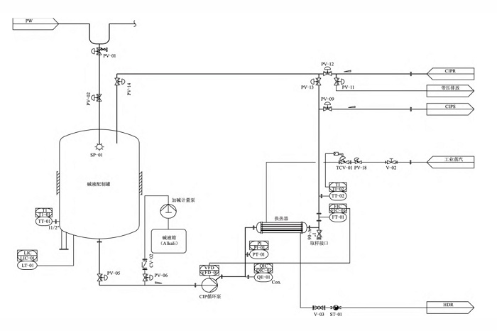
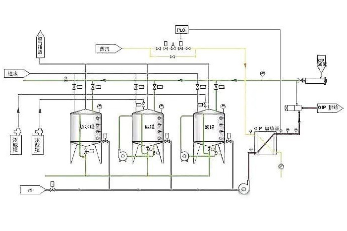
啤酒厂CIP清洗系统

滚动至顶部